刚刚,现代快报透露,南京的落户政策出现重大调整!注意,是重大调整!文章后半部分是解读,不想看细则的可以直接拉到文章下方。
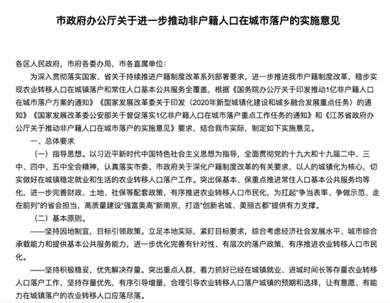
2月9日,南京市《关于进一步推动非户籍人口在城市落户的实施意见》公布,通过调整户口迁移政策,进一步放宽城市落户条件,服务南京经济和社会发展。根据这份实施意见,浦口、六合、溧水、高淳区城镇地区落户限制放宽,对持有上述四区居住证、缴纳城镇职工社会保险6个月以上的人员,即可办理落户。
而根据此前政策,在南京落户需满足人才落户或积分落户的相关条件。这次新政,在上述四区持居住证、社保满6个月就能落户,确实是落户政策的重大调整。

好了,以上是官方媒体的一些描述,现在我来给大家划重点。
第一,落户政策大幅度降低。降低的主要方面官方媒体没说,其实就是原来的大专落户,已经放弃了。大专不大专的,无所谓,年龄不年龄的,也不要紧。只要你是个人,办了居住证,有6个月社保,那你就能落户。就能买房!注意,不需要大专学历,高中、小学,都行。喘气的就行!
第二,这次落户的对象是4个区。六合浦口高淳溧水。但对于买房其实是一样的。你落户了浦口,就不能在江宁买房了吗?当然可以。这4个区仅仅是一个窗口,来了都是南京人,有钱就买南京房,这就行了。
第三,6个月的社保,是不是能补缴?这个没说。但应该不会限的太死。这样以来,只要想在南京买房,对外地人已经变向不限购了。打开大门欢迎你,来不来就是你的事了。
第四,与苏州实行对等原则。苏州交社保了,南京认。南京交社保了,苏州也认。两个城市互相割韭菜。但实际上两个城市也割不了太多韭菜。但注意,这里面有一句话:探索与长三角城市群中具备条件的省外城市实施户籍准入年限同城化累计互认。
这句话就要命了,苏州、杭州、宁波、无锡、合肥,未来都可能可以。再扩大一些,未来的南京都市圈可以不可以?我认为没有技术障碍。刚刚规划的南京都市圈城市群,终于派上用场了。
那么问题来了,南京为何要这么做?我认为无外乎几个原因:
第一,国家允许这么做,原则上除了京沪之外,其他城市的落户门槛都可以放开,南京作为省会城市,出台这个政策不算过分。
第二,这两年搞的宁聚计划,说实在的效果不明显。虽然传言七普人口数据,南京已经多达930万人口,比原来公布的数字要高出几十万,但这属于统计原因。真正通过宁聚计划来到南京的,没有达到预期。
第三,南京这几年土拍比较活跃,供应量比较大,远郊板块非常困难。单靠南京自己的刚需,已经不太够了,急需要一大波外地韭菜前来投资。这其实也凸显南京楼市一个大问题,接盘侠不充足。现在放开落户,甚至不限制学历了,很多时候也是基于这个考虑。
当然,落户不一定非常买房,也可以在南京租房、工作、生活。但整体上这个落户政策给外地人南京买房提供了极大的便利,想来南京买房的,基本上都有办法做到了。至于大家来不来,那就是另外一回事了。