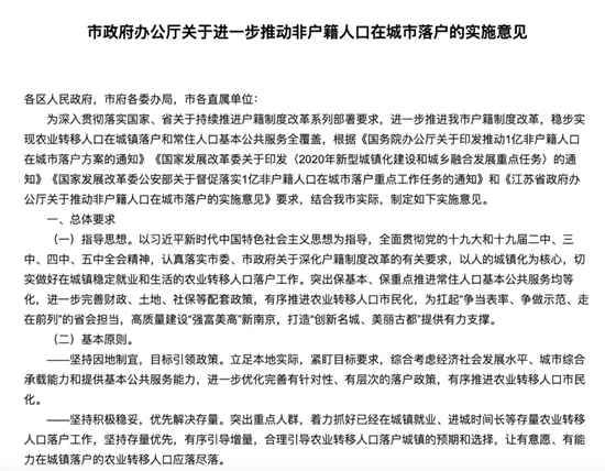
2月9日,南京市《关于进一步推动非户籍人口在城市落户的实施意见》公布,通过调整户口迁移政策,进一步放宽城市落户条件,服务南京经济和社会发展。根据这份实施意见,浦口、六合、溧水、高淳区城镇地区落户限制放宽,对持有上述四区居住证、缴纳城镇职工社会保险6个月以上的人员,即可办理落户。
2021年02月18日
电话
找楼盘
工具
咨询