南京个人征信报告可以线上打印吗?南京个人征信报告打印网点有哪些?南京征信报告打印网点分布在哪?一起来关注。
南京征信报告可以在网上查询,但不能在网上自助打印,需要前往各大征信报告打印点打印。
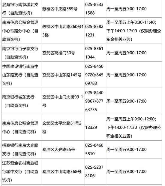
南京征信分中心及查询点相关信息一览:
上一篇:南京土地二级市场交易新政出台,9月起实施
下一篇:南京二套房缴纳多少契税
2021-08-13
中建东孚江北新区G05地块定案名为:江海和鸣
河西南G11项目案名公布:凤起潮鸣
电建仙林湖G53项目案名发布:仙林华曦府
软件谷联发G29项目案名公布:联发雨花新澍
经东仙林湖G79地块案名定为“经东和旭院”
南部新城G77项目定案名为“丹锦园”
20500元/㎡
29774元/㎡
30138元/㎡
43955元/㎡
30697元/㎡
30868元/㎡
电话
找楼盘
工具
咨询